节能协会
导航菜单
节能协会
节能协会
节能协会
协会通知
协会新闻
会员新闻
产品技术
A节能产品
B节能技术
C节能服务
政策法规
文件通知
政策法规
节能协会
节能协会
节能协会
您的位置:
节能协会
>
产品技术
>
B节能技术
B节能技术
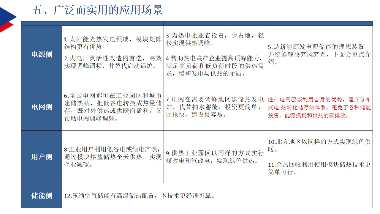
B55、浙江昱华新能源科技有限公司
上一条:
节能协会:B54、豪顿银湖(杭州)低碳科技有限公司
下一条:
A37、浙江京芯新材料科技有限公司
导航栏目
A节能产品
B节能技术
C节能服务
节能协会
节能协会
节能协会
节能协会
节能协会